AI笨鸟
AI笨鸟

如何用 Kimi 进行 SEO 优化

AI应用教程 2026-02-06 13:43:19

SEO优化对提升网站流量很关键,Kimi可助力关键词研究、内容创作等,适用于有网站优化需求的用户。通过使用Kimi工具,能够高效达成SEO优化目标,可用于新站、内容更新、竞争分析等场景。

推荐工具 :

Kimi智能助手

1 登录Kimi AI工具

在手机上打开Kimi APP,或者在电脑浏览器中输入Kimi官网网址,进入Kimi操作界面。如果是首次使用,需要完成注册登录;已有账号则直接登录进入主页面。


2 输入指令

与Kimi的对话框中明确告知其你的行业领域及业务方向,例如 “我是一家做运动健身器材销售的公司,主要面向家庭用户”“帮我挖掘与运动健身器材相关的核心关键词和长尾关键词,同时分析这些关键词的搜索热度、竞争程度”,然后发送指令。


3 生成分析

Kimi快速生成分析结果。


4 内容创作

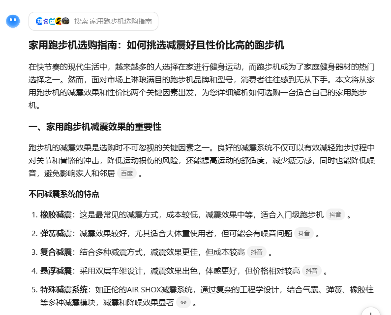
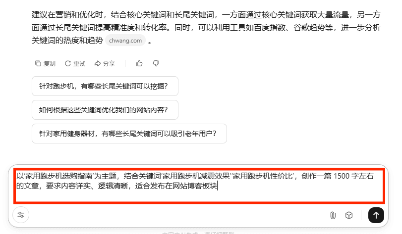
基于选定的关键词,向 Kimi 下达内容创作指令。比如,“以‘家用跑步机选购指南’为主题,结合关键词‘家用跑步机减震效果’‘家用跑步机性价比’,创作一篇 1500 字左右的文章,要求内容详实、逻辑清晰,适合发布在网站博客板块”。


5 生成并查看结果

点击发送按钮,Kimi AI将快速生成优化结果。


常见问题

如何登录Kimi AI工具?
在手机上打开Kimi APP,或者在电脑浏览器中输入Kimi官网网址,进入Kimi操作界面。如果是首次使用,需要完成注册登录;已有账号则直接登录进入主页面。

怎样向Kimi输入指令?

在与Kimi的对话框中明确告知其行业领域及业务方向,例如 “我是一家做运动健身器材销售的公司,主要面向家庭用户”“帮我挖掘与运动健身器材相关的核心关键词和长尾关键词,同时分析这些关键词的搜索热度、竞争程度”,然后发送指令。

如何使用Kimi进行内容创作?

基于选定的关键词,向 Kimi 下达内容创作指令。比如,“以‘家用跑步机选购指南’为主题,结合关键词‘家用跑步机减震效果’‘家用跑步机性价比’,创作一篇 1500 字左右的文章,要求内容详实、逻辑清晰,适合发布在网站博客板块”。