AI笨鸟
AI笨鸟

如何用豆包设计职场邮件基础格式

AI应用教程 2026-02-05 16:49:15

职场邮件是工作沟通的重要方式,规范的格式能体现专业性和对收件人的尊重。对于职场新人来说,掌握基础格式能让邮件沟通更高效。豆包可根据邮件场景和沟通目的,生成简单易懂的职场邮件基础格式,帮助快速上手。

推荐工具 :

豆包

1 打开豆包网站

在浏览器地址栏输入www.doubao.com,登录账号后进入交互界面,准备设计职场邮件基础格式。


2 生成格式基础框架

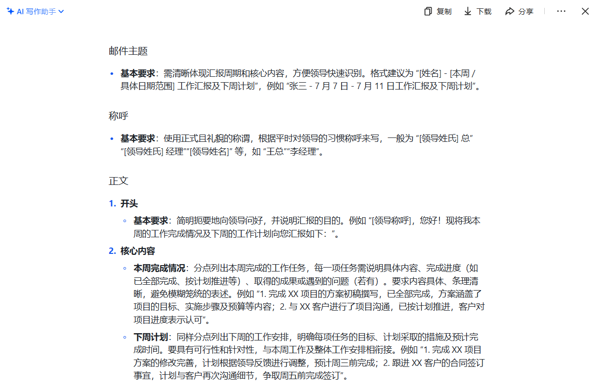
向豆包发出生成指令,如 “我要设计给直属领导的工作汇报邮件基础格式,重点在主题、称呼、正文结构和落款,内容是本周完成情况和下周计划。基于上述信息,生成格式框架,按‘邮件主题、称呼、正文(含开头、核心内容、结尾)、落款(姓名 + 部门 + 日期)’分类,每部分说明基本要求”,用指令生成格式的主体结构。


3 细化各部分规范

针对框架进一步要求,例如 “‘邮件主题’明确格式(如‘【工作汇报】姓名 - 部门 - 本周工作(X 月 X 日 - X 月 X 日)’);‘正文开头’给出礼貌用语示例(如‘领导您好,现将本周工作情况汇报如下:’)”,用细化指令生成具体的格式规范。


4 补充注意事项

让豆包提供实用建议,如 “标注常见格式错误(如‘主题模糊仅写 “汇报”’)及修正方法”“增加‘附件说明’写法(如‘本次汇报相关文件已附于邮件,共 X 份,分别为 XXX’)”,用指令完善格式细节,完成职场邮件基础格式的设计。


常见问题

豆包能为职场新人提供哪些帮助?
豆包可根据邮件场景和沟通目的,生成简单易懂的职场邮件基础格式,帮助快速上手。

如何打开豆包网站?

在浏览器地址栏输入www.doubao.com,登录账号后进入交互界面。

怎样用豆包生成职场邮件基础格式框架?

向豆包发出生成指令,如 “我要设计给直属领导的工作汇报邮件基础格式,重点在主题、称呼、正文结构和落款,内容是本周完成情况和下周计划。基于上述信息,生成格式框架,按‘邮件主题、称呼、正文(含开头、核心内容、结尾)、落款(姓名 + 部门 + 日期)’分类,每部分说明基本要求”,用指令生成格式的主体结构。