AI笨鸟
AI笨鸟

如何用豆包生成产品宣传视频

AI应用教程 2026-02-05 14:04:33

在短视频蓬勃发展的当下,创作者们渴望高效产出优质内容。豆包能从脚本构思、素材推荐到剪辑思路,为视频创作提供全流程支持。接下来,将详细拆解使用豆包生成视频的具体操作流程,适用于各类视频创作者,使用工具为豆包。

推荐工具 :

豆包

1 打开豆包交互平台

在电脑浏览器搜索 “豆包”,点击进入官方网页;或在手机应用商店下载豆包 APP,安装完成后打开并登录账号(若为首次使用),进入与豆包对话的主界面,点击视频生成准备开启视频创作之旅。

2 明确视频创作需求

确定视频的主题与目标,例如制作一条记录旅行见闻的 Vlog、为新品上市设计宣传视频,或科普某个科学小知识。同时,梳理创作要求,包括视频时长、风格类型(如轻松幽默、沉稳大气)、面向人群等内容,用清晰的需求描述生成视频创作的核心框架。


3 获取脚本与素材建议

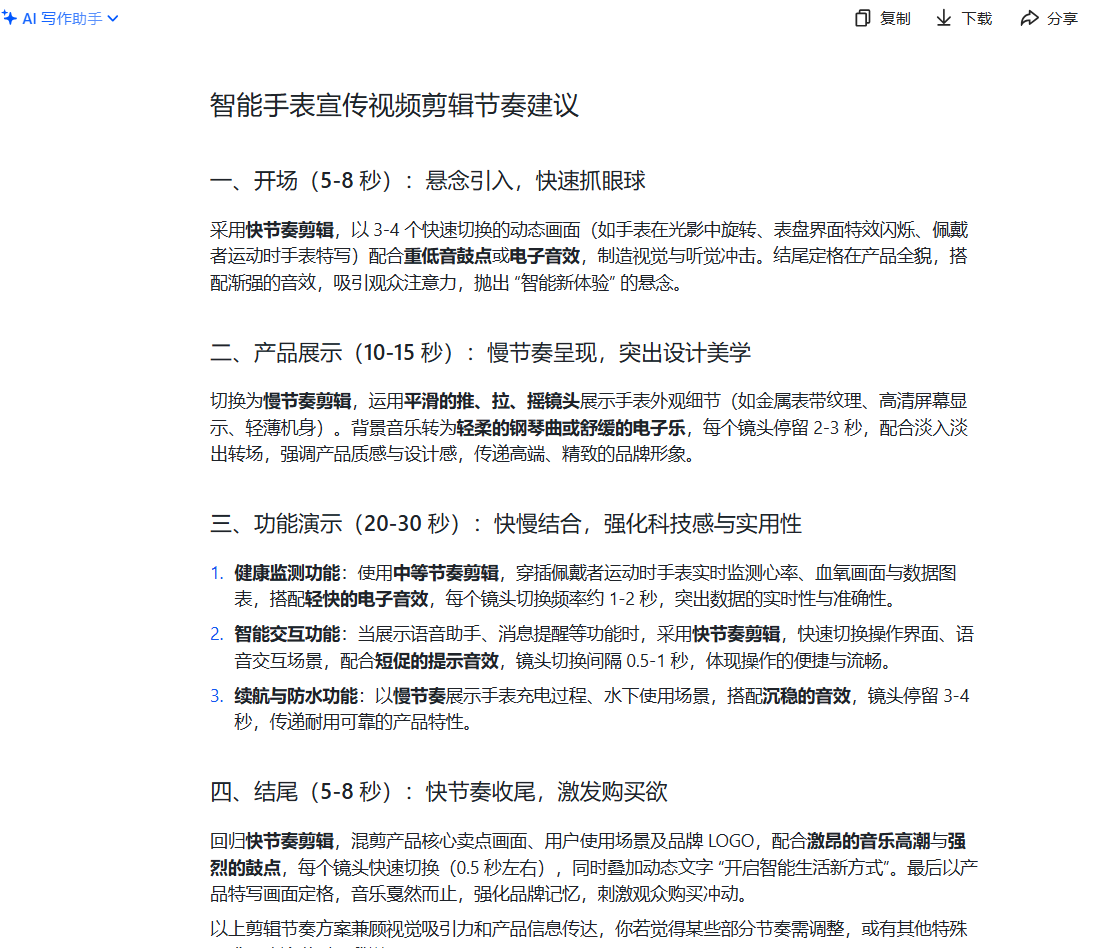
在豆包的输入框中,输入明确的创作指令。例如 “为一款智能手表设计宣传视频,推荐适合的背景音乐和画面素材”。借助豆包的内容生成能力,获取完整的视频脚本、合适的素材推荐以及拍摄思路,搭建视频创作的基础内容。


4 生成并下载视频

完成动画制作后,观看产品宣传视频,检查画面、声音等方面是否存在问题。若发现问题,返回进行修改;确认无误后,选择合适的输出格式将宣传视频导出到本地设备。

常见问题

如何打开豆包交互平台?
可以在电脑浏览器搜索 “豆包”,点击进入官方网页;或在手机应用商店下载豆包 APP,安装完成后打开并登录账号(若为首次使用),进入与豆包对话的主界面,点击视频生成准备开启视频创作之旅。

怎样明确视频创作需求?
要确定视频的主题与目标,例如制作一条记录旅行见闻的 Vlog、为新品上市设计宣传视频,或科普某个科学小知识。同时,梳理创作要求,包括视频时长、风格类型(如轻松幽默、沉稳大气)、面向人群等内容,用清晰的需求描述生成视频创作的核心框架。

如何获取脚本与素材建议?
在豆包的输入框中,输入明确的创作指令。例如 “为一款智能手表设计宣传视频,推荐适合的背景音乐和画面素材”。借助豆包的内容生成能力,获取完整的视频脚本、合适的素材推荐以及拍摄思路,搭建视频创作的基础内容。

如何生成并下载视频?
完成动画制作后,观看产品宣传视频,检查画面、声音等方面是否存在问题。若发现问题,返回进行修改;确认无误后,选择合适的输出格式将宣传视频导出到本地设备。