AI最新日报 2021-07-09 10:01:00
如今谈银行战略,没有几家会绕开“银行4.0”,和那句广为流传的“银行服务无处不在”。
场景,毫无疑问是银行数字化转型、实现服务“无处不在”的必经之路,场景建设也是银行业常答常新的一篇命题作文。
中国银行近日发布的《金融场景生态建设行业发展白皮书》(下称《白皮书》)就指出,截至2020年末,全球最具价值的前100家银行中,70%以上已通过建设开放银行平台等模式投入场景生态建设浪潮。

《白皮书》发布会现场
其实场景不是互联网的特有产物。在线下为主导的当年,银行业早有住房按揭业务与房屋销售的融合、信用卡分期与汽车销售的融合,都是将客户的金融与非金融需求进行深度融合的尝试。
但在生活习惯、消费行为、社会环境等因素无一不经历巨变的今天,场景对金融的意义已是“旧貌改新颜”,互联网公司能够在金融服务上夺得先机、“倒逼”银行转型,很大程度上也离不开场景二字。
银行业已经晚了一步,若再无合时宜的、贴近现实的认识,就贸然大举攻入场景建设,往往是费力不讨好,造成又一场资源和时间的浪费。
这次,我们试图以五大疑问,梳理银行业金融场景建设的部分迷思:
银行还有做金融场景的必要吗?还能追上互联网公司吗?
有场景就等于有流量?接入所有场景就能一劳永逸吗?
做好营销就等于做好金融场景?
银行人忽略了的金融场景建设挑战有哪些?
做好金融场景,银行的IT建设和组织架构应如何配套?
什么是“金融场景”?
就是将金融服务下沉到非金融服务中,以敏捷反应提供对客服务从而形成全链式的新金融生态。
其根本目的,就是将金融与非金融服务相结合,打造一站式服务与极致消费体验,更好满足特定客群的需求。
金融因场景而“生”、因场景而“活”的例子数不胜数,场景对银行的意义,足够用“标准配置”来定义。在互联网的下半场,金融场景建设的必要性又再度升级,《白皮书》指出:
服务实体经济,深化金融供给侧结构性改革,坚持普惠金融战略;
消费升级,消费能力递增,居民消费需求多元化、场景化;
市场竞争,新兴机构利用平台优势,将金融服务与非金融场景无缝对接,向商业银行传统业务领域渗透;
风险防控,互金高速发展后,强监管态势明显,数字防线亟待建立。
银行的旧标签是“坐商”模样,等着客户上门,在互联网场景建设上起步较晚,但要达成普惠金融的“普”,必然以场景为“抓手”,通过完善的场景建设,向外延伸服务覆盖范围,顺利且高效地触达用户,提升金融服务的易获得性。
从近年来大中型银行的规划,尤其从细分业务、渠道建设可以看出,“场景”所绑定的任务也通常排在较高的优先级。
互联网公司等新生力量借非金融场景成功“上位”金融服务,与银行等传统金融机构激烈争夺市场份额,但场景也在不断变化、甚至新增,银行仍有机会“占坑”新场景。
以明年举行的冬奥会为例,冰雪场景就是一类衍生的新场景,冰雪运动和相关服务如特色旅游等的关注度急剧上升,作为冬奥合作伙伴之一的中国银行就大力拓展冰雪运动优惠商户,打造冬奥卡及冰雪卡等核心产品。
同时,互金强监管和风险防控的趋势,极有可能是银行追回落后“身位”的关键时点。
《白皮书》指出,目前金融科技监管顶层设计完善,App治理、个人信息保护等监管要求相继推出,监管机构积极探索引入“监管沙盒”等创新手段,旨在为新业态、新产品建立受控、安全、有界框架,进一步规范监管体系。
此时,银行更应该充分发挥自己在金融场景上的专业性和合规性优势,有望对互联网公司完成“弯道超车”。
更重要的是,银行与互联网公司既是对手,也是朋友,银行在竞合关系之中应当充分借鉴“对手”经验、为己所用,打造一套自己的场景建设“兵法”。
场景建设的重要性毋庸置疑,现在银行对于场景的认识,较为常见、也相对行之有效的一种划分体系,是以收支、理财、信贷等强金融、泛金融场景为核心,逐渐往外拓展,过渡到生活、教育等非金融场景,类似同心圆,以场景矩阵提高用户活跃度和留存度。
不少银行App也已经有这样的场景建设雏形:在金融业务框架下,查账、收支等必备操作使得用户与银行保持了紧密的联系,银行才更有望拿下派生出的理财、借贷等相对低频的需求;用户的衣食住行、吃喝玩乐是其刚性需求所在,引入出行、餐饮等高频场景能够有效建立银行与用户另一维度的连接。
但事实上,并非建起了这套“同心圆”就能以场景拿下用户——场景建设其实应该避免直接“堆料”“复制”,场景和生态伙伴的选择,任务的拆分和优先级如何,都是“考点”。
部分银行人对场景建设的理解,陷入了“大而全”的误区,认为场景越多,用户的流量和留存度就会上升,接入了场景就等于完成场景建设的大部分任务。
《白皮书》就指出,选择场景时,要从战略选择、市场空间、生态格局、自身禀赋四个维度进行考量。
例如从生态格局看,要判断目标场景是否已经具备相对成熟的行业格局,基础设施、产业链是否完备,参与场景建设的机构竞争是否激烈,目标场景是否已经建立起成熟、完善及可持续发展的运作模式等方面。
同时,场景的选择上,也应充分考虑到银行自身特色和发展现状。譬如以对公业务见长的银行可选择员工福利方向为突破口,零售金融先行者以大量生活类场景为业务加持,城商行、农商行等中小型银行则未必有余力将所有场景纳入囊中。
雷锋网《AI金融评论》曾报道,中国银行以“服务卡片”的形式,将外币现钞预约服务外嵌至鸿蒙操作系统——此举正是发挥自己所长,进行场景建设的典型案例。
早在20世纪80年代中后期,中行是经过外管局批准的唯一一家可接受客户委托、代理买卖即期和远期外汇的银行,如今中行外币现钞预约服务也已覆盖4500余家中行网点、23种外币,可见中行在外汇领域深耕已久。
外汇+服务卡片,让中行推动自建场景融入外部流量平台,既引进流量“活水”,同时也巩固自身特色业务优势。
这种传统优势同时也是银行自己的特色标签,因此中行在建设涉及外汇、跨境的场景时,也更容易在用户端形成专业认知。
2020年以来,中国银行也选择了跨境、教育、体育、银发四大战略级场景以及政务、医疗、文旅、交通等重点场景,进行重点打造。
《白皮书》也总结称,商业银行应评价自身禀赋是否能够支撑目标场景建设,具体通过客群匹配、行业专长、运营能力、行业协同四个方面来进行评价。
例如目标场景客群与存量客户的比重如何,与银行自身战略发展是否匹配;银行自身是否具备相应行业或细分领域的竞争优势,是否能够快速介入目标场景和客群,这些都是银行应当仔细考量的问题。
一谈起做深场景,很多人就想到要砸钱营销获客,多打广告,强调App、小程序、公众号等渠道的引流作用,但事实上,应当要先读懂场景背后的客群。
《白皮书》指出,场景客群是一类特定的客户集群,他们基于相似价值观、生活方式、兴趣爱好,引发相近的产品与服务需求,并从中获得情感共鸣。
与以产品、客户资产、拓客渠道等传统方式划分的客户不同,客群作为场景建设的核心,是基于相似的价值观及其衍生的生活方式和共同爱好,天然聚集而成,非金融与金融需求自然也存在差异。
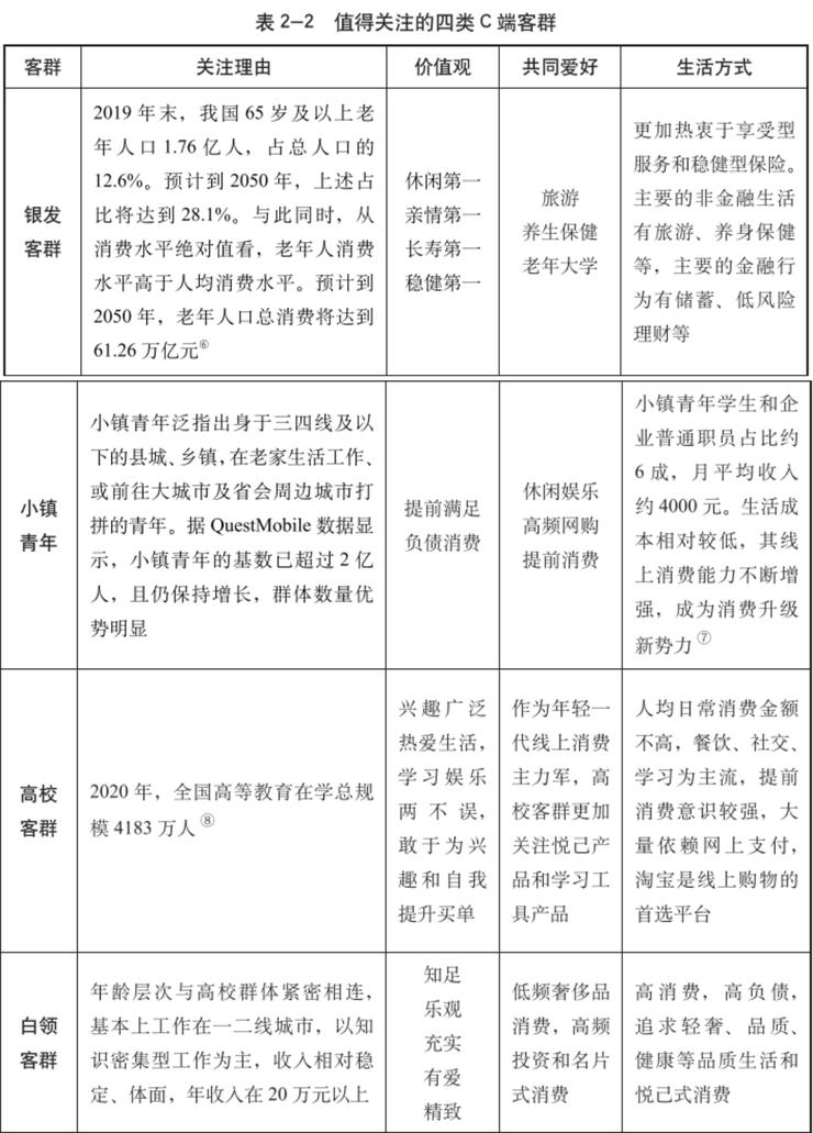
场景客群可被划分为C端、B端、G端三类,新业态下值得关注的C端客群就包括了银发客群、小镇青年等,形成了群体间独有的消费偏好、消费习惯。

而基于客群特色完成用户打标,精准识别核心用户需求,这样的智能营销才有了降本增效的内涵,成为金融场景建设路径的关键一步。
《白皮书》中就提到,商业银行需要通过用户打标,分析客户对金融产品服务/渠道/权益的偏好以及需求时间窗口,从而为精准、及时地满足客户需求提供决策依据。
而其中,标签信息分类与层级设定是关键,可分为四类信息:

金融场景标签四要素
再通过事实标签、模型标签、预测标签三个层级整合和推演,即可形成用户的偏好、价值和需求信息。
从用户的自然属性、金融(非金融)属性、资讯属性等,进一步抽象、聚类出他们的兴趣、偏好、需求等,再基于用户的属性、行为、位置和特征,通过机器学习、深度学习以及神经网络等算法预测用户行为,针对用户行为预测配合营销策略、规则进行打标,实现适时、适机、适景地营销。
不过,用户标签不是一成不变,需要动态调整,可通过准确率、覆盖率、时效性三个指标判断用户标签是否需调整。
智能营销目前也已成为头部银行们的场景建设标配,此前AI金融评论也曾报道过,中国银行已构建新一代智能服务与营销平台——联络能力平台,已投入使用数年。
需要强调的是,场景建设的过程中,还有许多环节未能引起足够重视,智能风控便是其中之一。
在固有印象中,风控总和信贷业务强绑定,但风控的智能化水平也直接关系到了场景建设的“保护网”牢固程度。
《白皮书》指出,在嵌入第三方非金融服务的前提下,金融场景智能风控水平应优于传统金融产品。智能风控模型应覆盖金融场景用户行为的事前、事中和事后全流程。
在确定包括时间、地点、条件、动作等多种要素的触发规则后,通过数据分析将命中模型规则的风险事件输送至决策引擎进行处理。
实施过程的难点在于,商业银行传统风控模型大多基于金融业务,金融场景中的非金融业务在一定程度上会干扰风控模型判断的准确性。
此时,决策引擎应不断积累动态风险计量评分体系、优化分级分类风控规则。根据不同的风险等级进行风险预警或处置,实现金融场景中可疑交易自动化拦截与风险应急处置,提升智能风控的有效性。
商业银行也在不断提升自身智能风控水平,例如中国银行就打造了“网御”智能化风控防御体系,在现有专家规则模型基础上,运用机器学习平台与数据模型提升风险识别处置能力,建成实时、高效的企业级事中风控平台和运营体系。
场景建设,并非一劳永逸、一本万利,仍有数个挑战立于银行人眼前。《白皮书》指出,未来商业银行在金融场景生态建设中还可能面临五大挑战:
一,金融与非金融严格风险隔离;
二,金融消费者权益保护审慎性与非金融服务便利性的平衡;
三,关注技术风险,对标互联网企业提升技术迭代竞争力;
四,数字化时代商业银行特色考评体系;
五,保持战略定力,以金融场景生态建设推动行业转型。
以挑战一为例,金融与非金融的“交界”是审慎与开放、稳重与包容的猛烈碰撞,使得业务交集成为风险可能的引爆点。
这就需要商业银行专注主业、理清边界,在金融场景生态建设中必须确保相关创新业务符合监管要求,严格界定各参与方的职责边界,同时最大程度保障客户相对一致性的服务体验。
挑战四则谈到,旧的考评体系已经很难与数字化时代、与蓬勃发展的金融场景所匹配,无法完全满足数字化时代下通过大数据建模、数据触达、智能推送而实现的金融场景运营需求。
例如,通过金融场景线上获客、活客,原先网点业绩“一一对应”的计算办法不能再用,新增客户出现“无可归属”或“跨地域归属”的情况。
后来营销二维码的出现一定程度上改善了业绩统计计量问题,对客户而言却是一场业务办理要扫描多个二维码,服务体验急剧下降。
如果把前文所提及的金融场景建设问题,比做学习不同的运动项目,项目水平各有高低,那么银行的IT建设,就好比一个人的身体素质和协调能力,学习运动的“快慢”由此而来。
商业银行的金融场景建设,受限的一大原因,就是技术迭代创新速度总体慢于互联网企业。
创新速度快、效率高,技术更新迭代快,意味着对市场需求的快速响应,对风险的高容忍度,和敢于尝试的勇气特征。一旦发现市场商机,首先考虑的是如何通过创新抢占市场,并为此设立较高的风险容忍度和快速补偿机制。这在总把合规放在第一位的商业银行看来,都是很难接受的。
《白皮书》指出,商业银行要想追上互联网企业的技术迭代速度,其实不是时间和速度上的简单对标,而是应该围绕建立金融场景的初衷,和研判自身业务特点之后,进行高质量追赶。
以中国银行为例,2020年,中行信息科技投入167.07亿元,同比增长43.36%。为支持场景生态建设,中行为IT基建进行了三阶段的升级:
初级:技术以业务为主导做深入配合,以满足业务需求为主要目标,通过提供系统开发、运维服务,支撑场景业务线上化,并逐步实现服务化,完成金融场景的基本运营。
中期:业务深入配合科技,深化微服务治理,将松耦合场景业务进行服务拆分,并搭建数据中台,完成数据治理,逐渐完善AI模型,逐步引入人工智能、云计算、区块链、移动支付、5G等先进技术与场景业务深度融合。
成熟期:科技引领业务高效联动,快速构建新场景业务,并逐步过渡至科技驱动引领场景业务创新的目标。
中国银行2020年报也透露,加速推进“绿洲工程”,全面推进技术架构和业务架构转型,统筹推进业务分析、模型建设、IT实施三条主线,统一用户工程完成全辖推广,完成两网融合工程试点投产;持续推进 IT 敏捷交付工程及 IT 运维能力提升工程。
中国银行董事长刘连舸曾表示,服务实体经济是金融业的天职,当前金融业数字化转型如火如荼,系统建设正在加快,正是为了更好地服务实体经济。
而金融场景建设,千变万化,最终也要落在服务实体经济、践行普惠金融战略之上。
银行对待金融场景建设的态度,往往也是他们数字化转型战略与战术的体现,背后仍是商业银行聚焦客户需求、打造极致体验,从“一站式”服务出发,回归金融服务本质。
未来,中国银行等商业银行引领者,如何面对数字技术驱动产业变革的时代浪潮,秉承服务实体经济的初心,以开放、包容的姿态投身场景建设事业,全力打造“金融+”场景生态圈?他们的答案,在这场银行数字化转型大考中,值得期待和品鉴。
雷锋网雷锋网雷锋网
AI笨鸟原创文章,未经授权禁止转载。详情见转载须知。