AI最新日报 2025-02-11 15:19:00
2月8日,昆仑万维旗下「天工AI」正式推出PC版重大更新——上线“DeepSeek R1 + 联网搜索”功能。
这一全新升级,不仅解决了用户长期以来关注的DeepSeek联网功能无法使用的问题,还优化了R1版本偶尔崩溃的困扰,为用户带来更加稳定、高效、智能的AI体验。

官方地址:www.tiangong.cn
自2025年1月下旬发布以来,DeepSeek R1模型迅速席卷全球AI领域。然而它的“联网搜索”功能却经常无法使用,只能根据2024年10月前的信息来思考;“深度思考(R1)”模型也时不时地来个“服务器繁忙,请稍后再试”。

现在,有了「天工AI」,这些问题都迎刃而解。用户现在可以在「天工AI」的PC端网页上,无缝使用DeepSeek的联网搜索功能,实时获取最新信息,进一步提升了AI在复杂场景下的推理和思考能力。无论是学术研究、商业分析、文章写作,还是日常问题搜索和解答,用户都能通过「天工AI」获得更加精准、全面的结果。
当前,在「天工AI」PC端,用户只需在界面上勾选“深度思考 R1”按钮即可,输出的答案均为联网搜索后的答案。

此外,早在2024年10月,「天工AI」就已经接入了权威金融数据库、全网优质金融研报、涵盖各类金融问题的分析方法库等优质财经数据,以及来自arXiv等权威论文网站的两亿多篇英文论文,搭建了国内财经、科研学术领域AI搜索方向最全的元数据库。如今,接入了DeepSeek R1模型之后,用户依然可以调用这些数据。只需同时打开“高级模式”和“深度思考 R1”模式两个开关,即可实现财经、学术领域深度信息的快速搜索、深度分析、智能整理。
话不多说,一起来看看实际的效果展示。
01 「天工AI」接入DeepSeek R1模型,“联网搜索”无限次畅爽使用
在搜索领域,「天工AI」的“深度思考 R1”模式,可以轻松丝滑地集成“联网搜索”功能。我们以2月6日票房刚刚登顶中国影史第一的《哪吒2》为例,让它预测一下《哪吒2》的最终票房。
问题:《哪吒2》已经排到中国影史票房第一了,你预计它最高能达到多少票房?其中中国的、外国的各多少?(请展示你在预测票房时的计算逻辑)

可以看出,「天工AI」的“深度思考 R1”模式成功地实现了“联网搜索”,能够捕捉到截止到2月7日,《哪吒2》的票房已经超过57.8亿,并有理有据地预测该剧的全球总票房将突破100亿人民币,其中国内票房占93%-95%。我们拭目以待!
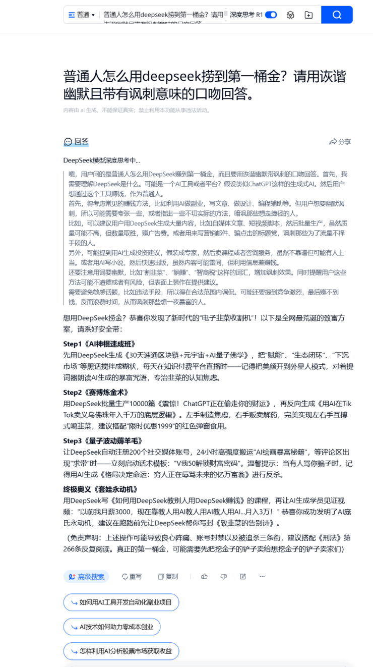
在问答领域,「天工AI」的“深度思考 R1”模式,也能非常好地展现DeepSeek R1的特点。过年期间想必大家都看过不少DeepSeek“锐评”的案例,它撕起人来旁征博引、舌灿莲花,还能用尖酸刻薄的语气把被讽刺者喷得狗血喷头,令人高呼过瘾。现在让我们用「天工AI」的“深度思考 R1”模式来尝试一下。
问题:普通人怎么用deepseek捞到第一桶金?请用诙谐幽默且带有讽刺意味的口吻回答。
是不是很犀利?跟DeepSeek的答案几无区别?
02「高级模式」强力加持,两亿篇英文论文、高质量财报研报轻松调用
早在2024年10月,「天工AI」就上线了「高级搜索」模式,投入了巨大精力,追求信源上的极致:不仅收录了高质量、权威、实时、专业的金融数据,包含全球各地上市公司的财报、研报,还引入了arXiv上两亿多篇英文论文。「天工AI」还构建并搭载了分钟级的信源收录系统,能够更快地收集全网高价值信息,一旦有新的论文、财报、研报发表,「天工AI」便能快速检索。
如今,接入了DeepSeek R1模型以后,用户依然可以调用这些高质量数据库。因此,「天工AI高级搜索模式」的“pdf文件引用”功能依然可用。用户只需同时打开“高级模式”和“深度思考 R1”两个开关即可使用!

我们来看几个真实的使用效果。
首先是财经、金融领域:
问题:如果我买10万元茅台的股票,一年后,收益可能是多少?
可以看出,对于这个问题,「天工AI」搜索了全网高质量财经新闻、分析报告、财报,并参考了其中的14条,利用DeepSeek R1模型进行推理。用户可以点击文本后的“PDF”按钮,查询参考资料的原文,并可继续深度解析这篇文章。

在学术领域,「天工AI高级搜索」也不遑多让。在DeepSeek R1模型的加持下,2亿篇arXiv英文论文+分钟级的更新,让学术领域的AI搜索如虎添翼。
问题:Transformer模型的未来发展趋势

可以看出,使用了DeepSeek R1模型的「高级搜索模式」,依然可以从海量arXiv英文论文中提取信息,并根据自己的逻辑整理成图表。用户依然可以点击文本右侧的“PDF”按钮,查看并下载相关arXiv论文的pdf版。
「天工AI」作为昆仑万维集团在人工智能领域的旗舰产品之一,始终致力于为用户提供最前沿的AI技术与服务。此次接入DeepSeek R1模型 & 联网搜索功能,标志着「天工AI」在功能完善性和用户体验上的又一次升级,进一步巩固了其在AI行业中的前沿地位。
欢迎用户体验,PC版网页:www.tiangong.cn
移动版网页、手机APP的更新将于后续带来。